LOADING

tgAI全自动翻译智能人工客服 客服机器人源码 带视频搭建教程

网站源码3个月前发布
1,769 0 0

已购买

订单号:免费
annex百度网盘
na8i
您当前未登录!建议登陆后购买,可保存购买订单。
免费更新
客服服务

tgAI全自动翻译智能人工客服 客服机器人源码 带视频搭建教程
互联网转载 具体未测试

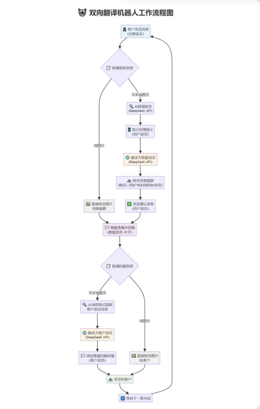
功能说明:

1.双向功能,这个不用说

2.将客户消息翻译为客服配置的指定语言,不管客户消息是哪个国家的语言,只要是deepseek能识别的语言都可以。

3.将客户发送的消息翻译为符合客户国家口语习惯的语言
tgAI全自动翻译智能人工客服 客服机器人源码 带视频搭建教程tgAI全自动翻译智能人工客服 客服机器人源码 带视频搭建教程

© 版权声明

暂无评论

none
暂无评论...
联系我